首页
EN
关于莱恩
公司介绍
企业文化
莱恩团队
发展历程
资质与荣誉
合作伙伴
特色领域
眼科药物
细胞与基因治疗药物
儿科药物
中药
疫苗与抗感染药物
皮肤外用制剂
吸入制剂
依赖性及精神神经药物评价平台
核心业务
非临床药物安全性评价
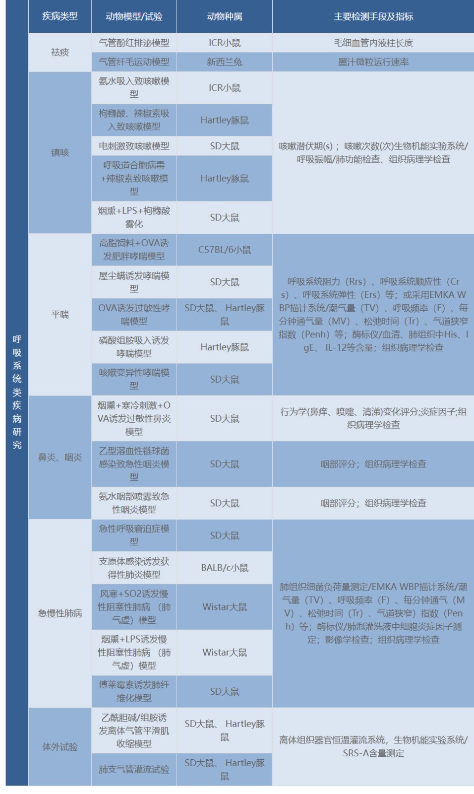
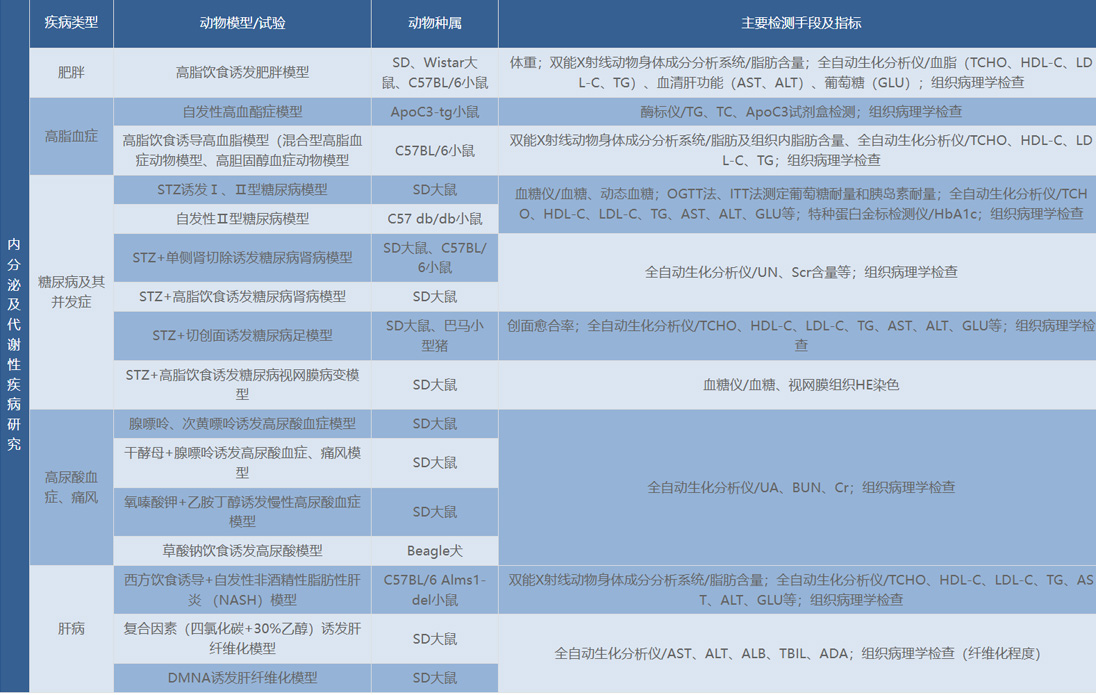
非临床新药药效学评价
非临床药代动力学研究
医疗器械生物学评价检测
化妆品安全性检测
保健食品、食品原料及食品相关产品安全性与功能学测评
化学品安全性检测
消毒产品检测
分析化学和临床化学检测
兽药非临床研究中心服务项目
其他药物研发服务
科技平台
广东省高水平新型研发机构
眼病防治全国重点实验室(眼科药物非临床评价研究中心)
广东省药物非临床评价与研究重点实验室
炎症与免疫相关疾病教育部基础研究创新中心
创新药物评价与研究广东省工程研究中心
广东省创新药物评价与研究工程技术研究中心
广东省眼科药物创制与评价工程技术研究中心
广东省细胞与基因治疗创新药物工程技术研究中心
粤港澳大湾区细胞与基因治疗药物研发与评价一站式公共服务平台
国家中药现代化工程技术研究中心中药非临床评价分中心
广东省企业技术中心
手性药物研究与评价关键技术平台
广东省创新手性药物研发院士工作站
创新药物研究和分子影像技术及产品研究技术平台
粤港澳大湾区抗肿瘤药物研发与评价中心
药代动力学研究关键技术平台
新闻资讯
公司资讯
行业资讯
学术专栏
学术会议通知
最新通告
党群园地
党建工作
员工天地
湾区研究院(博士后工作站)
人才招聘
新闻资讯
联系我们
联系我们
人才招聘
联系我们
符合国际要求的核心评价研究业务
Drug Evaluation Studies of
Global Compliance
非临床药物安全性评价
非临床新药药效学评价
非临床药代动力学研究
医疗器械生物学评价检测
化妆品安全性检测
保健食品、食品原料及食品相关产品安全性与功能学测评
化学品安全性检测
消毒产品检测
分析化学和临床化学检测
兽药非临床研究中心服务项目
其他药物研发服务
非临床药物安全性评价
Safety evaluation of non clinical drugs
(符合国际国内GLP和国际AAALAC认可要求)
单次和多次给药毒性试验(啮齿类:大鼠、小鼠、地鼠、豚鼠)
单次和多次给药毒性试验(非啮齿类:兔、犬、猴、猪)
生殖毒性试验(Ⅰ段、Ⅱ段大鼠/兔、Ⅲ段)
遗传毒性试验(Ames、微核、染色体畸变、小鼠淋巴瘤试验)
致癌试验
局部毒性试验
免疫原性试验
安全药理实验
毒代动力学试验
依赖性试验
生物危害性药物、细胞与基因治疗药物、儿科药物、纳米药物安全性评价